- 3d Max Uygulamalar 5
- 3d Studio Max 11
- Açık Kaynak İşletim Sistemleri 18
- Adobe Illustrator 7
- Ajax 11
- Akıllı Tahta 1
- Algoritma 8
- Android 6
- Apache Web Sunucusu 19
- Arduino 11
- Asp 1
- Asp.net 1
- Autocad Dersleri 1
- Autocad Uygulamaları 16
- Bilgisayar Donanımları 57
- Bilgisayara Giriş 44
- Bilgisayara Giriş Uygulamaları 8
- Bilim 9
- Bilim Insanları 2
- Bilişim Teknolojileri 13
- Blender 4
- Blockchain Teknolojileri 14
- Bootstrap 22
- C Dersleri 32
- C Programlama örnekleri 3
- C# Dersleri 41
- C++ Dersleri 12
- Cgı Nedir? 1
- Css 61
- Css Ugulama Örnekleri 41
- Dns 2
- Docker 4
- Dreamweaver 175
- Dreamweaver Uygulamaları 18
- E- Ticaret 5
- Eğitici Hikayeler 22
- Elektronik 3
- Elektronik Posta (email) 11
- Emperyalizm 3
- Firefox 37
- Fireworks 1
- Fireworks Uygulaması 3
- Flash Actionscript 10
- Flash Dersleri 8
- Flash Örnek Uygulamalar 7
- Gerekli Programlar 3
- Google Docs 22
- Google Teknolojileri 11
- Html Dersleri 66
- Hz. Muhammed ( Sav) 1
- Ileri Excel 2
- Infographics 1
- Internet 14
- İngilizce 6
- Java Applet Örnekleri 82
- Java Applet Temelleri 74
- Java Application Örnekleri 10
- Java Netbeans Ide 16
- Java Temel Örnekler 46
- Java Temelleri 157
- Javascript 111
- Javascript Uygulama 45
- Jquery 12
- Jquery Örnekleri 11
- Kızılderililer 1
- Kişisel Gelişim 8
- Libre Office Dersleri 3
- Linux Bash Script 5
- Linux Işletim Sistemi 103
- Linux Server 50
- Linux Web Filter 43
- Milli Eğitim Bakanlığı 7
- Ms Excel Dersleri 8
- Ms Excel Uygulamaları 23
- Ms Word Dersleri 350
- Ms Word Uygulamaları 43
- Mssql Veri Tabanı 11
- Mysql Veri Tabanı 10
- Network 34
- Online Ücretsiz Yazılımlar 1
- Ödev Konuları 3
- Pascal 1
- Photoshop Dersleri 460
- Photoshop Uygulama Örnekleri 1
- Photoshop Uygulamaları 58
- Php Dersleri 97
- Php Uygulamaları 33
- Phpmyadmin 2
- Postgresql Veri Tabanı 61
- Power Point 2
- Programlama 5
- Proje Hazırlama 15
- Python 31
- Python Uygulamalar 13
- Qbasic 19
- React Native 10
- Regular Expressions 1
- Robotik Kodlama 1
- Scratch İle Kodlama Dersleri 84
- Seo 6
- Teknik Servis 9
- Teknoloji 4
- Teknoloji Tasarım Uygulamaları 16
- Ücretsiz Uygulamalar 1
- Veri Tabanı 63
- Web Tasarım 16
- Web Uygulamaları 1
- Windows Os 15
- Windows Server 3
- Xml 5
- Yapay Zeka 1
- Yazılım Dünyası 20
- Ahilik Teşkilatı 2
- Amerika 1
- Animasyon Örnekleri 1
- Atom Seviyesi 1
- Bakış Açısı 1
- Bilgisayar Donanımları 36
- Bilişim Teknolojileri 27
- Biyoteknoloji 1
- Bootstrap 2
- Dijital Dönüşüm 1
- Doğal Enerji 1
- Eğitim Sistemi 1
- Eğitim Teknolojileri 1
- Elektronik 3
- Geleceğin Araçları 2
- Geri Dönüşüm 1
- Hayvan Sevgisi 1
- Illustrator 2
- Ingilice Dersleri 1
- Insan Yetenekleri 2
- Işletim Sistemi 3
- İslam 3
- Marşlar 3
- Mekanik 1
- Microsoft Visual Studio 3
- Microsoft Word Dersleri 2
- Mssql Server 1
- Müslüman Mucitler 2
- Network / Ağ 3
- Php Dersleri 1
- Programlama 4
- Psikoloji 2
- Python Dersleri 4
- Robotlar 7
- Savunma Sanatları 1
- Sketchup Nedir? 3
- Şaşırtıcı Bilim 9
- Tarih 1
- Tasarımlar 9
- Teknoloji 8
- Türk Tarihi 3
- Uzay 1
- Vücud Geliştirme 3
- Windows Sorunları 1
- Yazılım Der 1
- Yazılım Dünyası 2
- 2. Sınıf Öğrencileri İçin Sunular 1
- 5. Sınıf Öğrencileri Için Sunular 13
- 8. Sınıf Öğrencileri İçin Sunular 23
- Belirli Gün Ve Haftalar 1
- Bilgisayar Donanımları 5
- Bilgisayar Programlama 2
- Bilgisayar Yazılım 2
- Bilişim Teknolojileri Ve Yazılım Temel Bilgisayar 64
- Biyografiler 2
- Biyoloji 2
- Değerler Eğitimi 4
- Eba Elektronik Bilişim Ağı 5
- Eğitim-Öğretim Sunuları 3
- Felsefe 2
- İslam 3
- Kelime İşlemci 1
- Kişisel Gelişim 4
- Kodlama, Robotic 4
- Ortak Eğitim Proje Sunuları. 2
- Problem Çözme Ve Algoritmalar 3
- Proje Nedir? Nasıl Yapılır? 1
- Rehberlik 16
- Sağlık 3
- Savaşlar 1
- Scratch 1
- Seminerler 3
- Sınav Kaygısı 2
- Sosyal Bilgiler 1
- Sosyal Bilgiler 1
- Tarih 1
- Ulaşım Araçları 1
- Verimli Ders Çalışma 1
- Web Araçları 0
- Windows İşletim Sistemi 1
- Yarışmalar 0
- 5. Sınıf Matematik Testleri 7
- Açık Kaynak İşletim Sistemleri 4
- Açık Kaynak Office 2
- Ağ Temelleri 3
- Autocad 1
- Bilgisayara Giriş 18
- Bilişim Teknik Resimi 1
- Bilişim Teknolojilerinin Temelleri 11
- Cografya 2
- Css-javascript 4
- Flash 1
- Google Teknolojileri 1
- Görsel Programlama 1
- Html 1
- Illustrator 1
- İşletmede Beceri Eğitimi 1
- Java 5
- Javascript 1
- Libre Office 1
- Mesleki Gelişim 4
- Mesleki İngilizce 2
- Ms Office Word 11
- Photoshop 1
- Php 2
- Programlama Temelleri 5
- Python 1
- Temel Elektronik 1
- Veri Tabanı 4
- Web Programlama 1
- Web Tasarım 4
Array Komutunu Kullanarak Jet Motoru Tasarımı

tube01 nesnesini canlandırma sahnesine konumlandırın.
Radius1: 5
Radius2: 4,5-4
height 15
sides 36


Nesnenin üzerine sağ tıklama işleminden sonra Convert to Editable Poly haline getirin.
Editable poly özellğini alan modelimiz, polygon alt sınıfını aktif hale getirerek, top view yani üstten görünüm kısmına geçtiğinizde Edged Faces görünümüyle beraber modelin side parametresinde verdiğimiz 36 değeriyle tube nesnesinin 36 kenardan oluştuğunu göreceksiniz.

Bu doğrultuda editable poly alt sınıfıyla polygon kısmına geçin.


Üstten görünümden 22 parçalık kısmını seçerek silin.

Perspektif görünüme geçtiğinizde. silinme işleminden arta kalan modelin dış yüzeyinde bazı boşluklar oluşacaktır.

Editable Poly özelliğinin border sınıfına geçerek bu boş kalan yüzeyin sınır çizgilerini seçerek, Cap butonuyla boş kalan kısımları kapatabilirsiniz.

Bu işlemden sonra editable poly özellğinden çıkın. bu işlemi gerçekleştirmek için modify list kısmında bulunan editable poly yazısının üzerine tıklayarak gri renge bürünmesiyle editable poly özelliği pasif hale gelecektir.
Nesnenin biraz daha uzamaya ihtiyacı var bu işlem için nesne seçili haldeyken scale butonuna sağ tıklayın ve z yönündeki parametresine 300 değerini vererek üç kat uzatabiliriz.
Bu işlem sınıfından sonra ikinci bir tube nesnesi daha canlandırma sahnesine yerleştirmemiz gerekiyor.
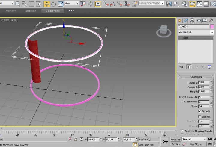
Create / Standart / Primitivestube

Radius1:33
Radius2:32
Sides : 64
Sıradaki işlem ise hizalama işlemidir.
Bu durumda yarı dairesel nesnenin tube nesnesine uygun şekilde hizalanması gerekmektedir.

Yarı dairesel nesne seçili iken Align komutuna tıklayın ve hedef hizalanacak nesneyi seçin buda tub nesnesidir. Yukarıda verilen parametreleri verin ve işlemi ok diyerek onaylayın.
Üstten görünüme geçerek.
Yarı dairesel nesneyi tube nesnesinin üzerine gelecek şekilde konumlandırın ve 15 derece döndürün. z ekseninde dönmesi muhtemeldir. Eğer standart yollardan çalışmanızı gerçekleştiriyorsanız.
Bu işlem sınıfından da sonra tube nesnesini kopyalayın.

Bu kısım oldukça önemlidir. yarı dairesel parçanın pivotunun tube nesnesinin pivotuyla hizalama işlemi gerçekleştirilmelidir. üstten görünümle;
Bunun için yarı dairesel nesneyi seçin ve hierarchyaffect pivot only komutunu aktif hale getirin ve align komutuyla hedef objeyi yani tube nesnesini seçin ve hizalama parametrelerini aşağıdaki şeklinde verip işlemi tamamlayın.

Parça nesne seçili iken tools array komutu ile

şeklindeki parametreleri verin.
ve son olarak createdynamic objects damper nesnesini seçerek canlandırma sahnesine konumlandırın ve bu doğrultuda modelimizin yuva kısmına hizalayın. tabi bunu yaparken align komutunu kullanın.
14,466 Okunma 12/03/2015.11:55:16 12/03/2015.12:09:39