3D Max ile Minder Yapımı

FFD, Simetri (Symmety), TurboSmooth tekniklerini kullanarak bir kanepe tasarladık

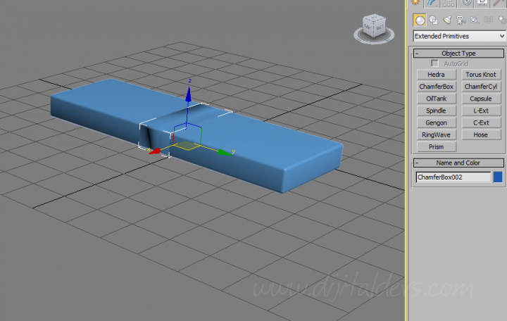
Öncelikle ChamferBox ile şekildeki gibi bir dikdörtgen prizma çiziyoruz.

3D Max ile Minder Yapımı

Kenarlarını yapıyoruz.

3D Max ile Minder Yapımı

3D Max ile Minder Yapımı

Oturma kısmını kopyalarak dayanma kısmınıda yapıyoruz.

3D Max ile Minder Yapımı

3D Max ile Minder Yapımı

Bir tane minderi ChamferBox ile hazırlıyoruz.

3D Max ile Minder Yapımı

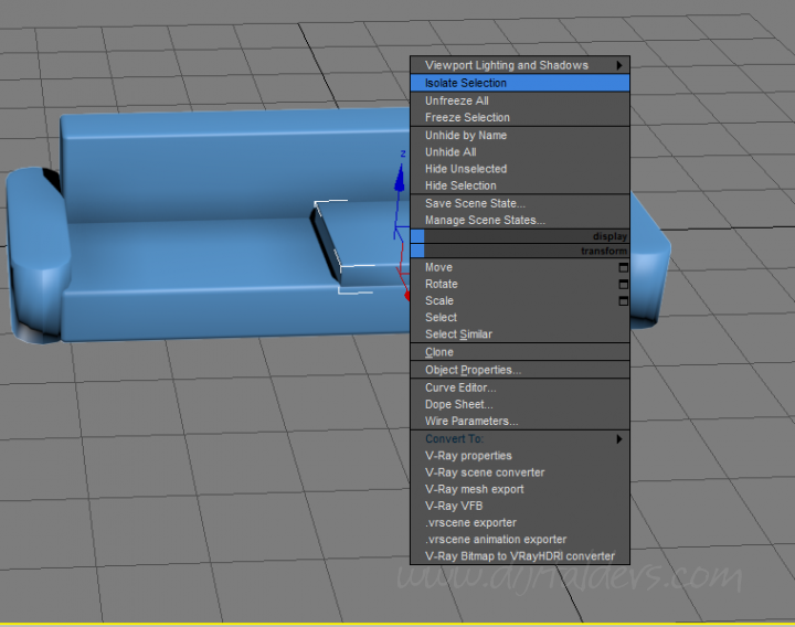
Isolate Selection diyerek sadece mindere odaklanabiliriz. Bu sayede ekranda diğer nesneler görünmez olurlar.

3D Max ile Minder Yapımı

3D Max ile Minder Yapımı

Minder üzerindeki segmentleri menü aracılığı ile arttırıyoruz.

3D Max ile Minder Yapımı

Minder üzerinde sağ tıklayıp Convert To: Convert to Editable Poly seçeneğini seçiyoruz.

3D Max ile Minder Yapımı

Editable Poly seçeneği altındaki Edgeyi seçtikten sonra Loop komutunu yada shift tuşuna bir kez basıyoruz.

3D Max ile Minder Yapımı

Böylece minderin etrafındaki tüm hat seçilmiş olacak. Aşağıdaki kırmızı çizğide olduğu gibi.

3D Max ile Minder Yapımı

Sağ menüdeki Chamfer seçilerek

3D Max ile Minder Yapımı

Değer ayaları ile oynayarak aşağıdaki gibi ikinci paralel bir kırmızı çizgi daha oluşmasını sağlıyoruz.

3D Max ile Minder Yapımı

Sağ menüde Chamfer üstündeki Extrude komutu yardımı ile paralel çizgilerimize yüzey kazandırıyoruz.

3D Max ile Minder Yapımı

Böylece dikiş izleri oluşturmuş oluyoruz.

3D Max ile Minder Yapımı

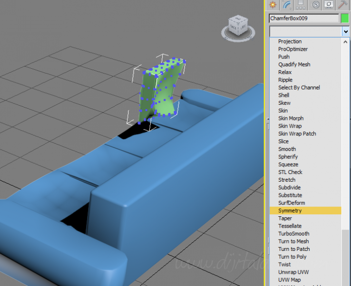
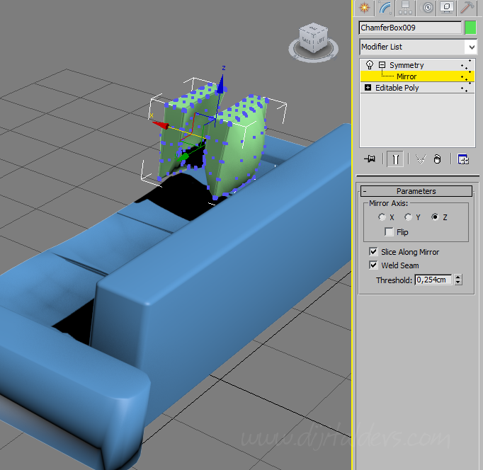
Tekrar Sağ Menüdeki listedeki Symmetry seçeneğine tıklıyoruz.

3D Max ile Minder Yapımı

Symmetry içerisindeki Mirror seçeğini seçtikten sonra Miror Axisten Z eksenini kullanıyoruz.

3D Max ile Minder Yapımı

Bu sayede üst taraftaki dikiş izleri alt tarafada uygulanmış oldu.

3D Max ile Minder Yapımı

Şimdi minderimize biraz eskimiş hissi verelim. Öcelikle nesnemize uyguladığımı işlemleri nesne üzerinde sağ tıkalyıp Convert To: Convert to Editable Poly diyerek kapatalım.

3D Max ile Minder Yapımı

Modifier List içerisindeki FFD 4x4x4 seçeneğini seçelim.

 

3D Max ile Minder Yapımı

Eskitme efekti vereceğimiz Control Pointleri seçelim.

3D Max ile Minder Yapımı

Çıkan Pivot yardımı ile bu noktaları esnetelim.

3D Max ile Minder Yapımı

Şimidide minderin ortasına boşluk eskitmesi yapalım.

3D Max ile Minder Yapımı

Tüm Control Pointleri seçtikten sonra, ortadaki Control Pointleri seçimden çıkartmak için Alt tuşu ile ortdaki Control Pointleri seçiyoruz.

3D Max ile Minder Yapımı

Pivot yardımı ile bu seçili alanları aşağıya doğru esnetebiliriz.

3D Max ile Minder Yapımı

Yine yanlardan başka Control Pointlerine de aynı işlemi uyguluyoruz.

3D Max ile Minder Yapımı

3D Max ile Minder Yapımı

Artık minderimiz eskimiş durumda

3D Max ile Minder Yapımı

Başka efektler verebilmek için üzerinde sağ tıklayıp Convert To: Convert to Editable Poly yapıyoruz.

3D Max ile Minder Yapımı

3D Max ile Minder Yapımı

3D Max ile Minder Yapımı

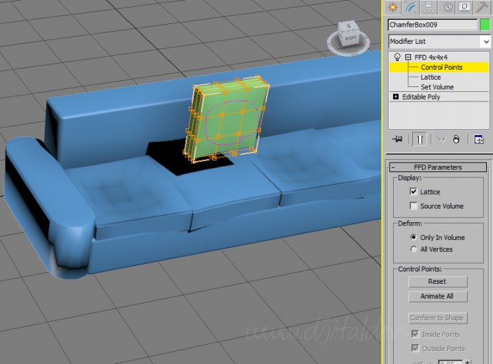
Şimdi sırt minderlerini tasarlayalım.

3D Max ile Minder Yapımı

FFD üzerinde Control Points seçeneğini seçiyoruz.

3D Max ile Minder Yapımı

Yine sadece orta kısımlardaki seçerek esnetme uyguluyoruz.

3D Max ile Minder Yapımı

Convert To: Convert to Editable Poly seçeği ile başka efectler eklemek için nesnemizi hazırlıyoruzç

3D Max ile Minder Yapımı

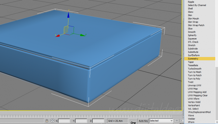
Symmetry özelliği ile minderin bombeli olan kısmını arkasına ekliyoruz.

3D Max ile Minder Yapımı

3D Max ile Minder Yapımı

Böylece bombeli bir minderimiz oluşuyor.

3D Max ile Minder Yapımı

Başka efektler verebilmek için yine Convert To: Convert to Editable Poly yapıyoruz.

3D Max ile Minder Yapımı

Minderin sert köşelerini düzeltmek için TurboSmooth uyguluyoruz.

3D Max ile Minder Yapımı

Yükleniyor...
    Yükleniyor...